STRATEGY
The research is split into three parts - Industry Research, Market Analysis and Design Thinking - and forms a non-linear, continuously overlapping process.
Design Thinking
I have principally followed the five D-school Design Thinking methodology steps - Empathy, Define, Ideate, Prototype and Test.
Market Analysis
Understanding what’s currently available in the digital space to aid the buying/selling process was key to my research. What has previously been attempted and the motivations for this? What failed and why? What solutions work well and could ones from other industries be adapted?
Industry Research
Research was key to getting a better understanding of the property industry. Additionally, establishing and talking to the other key parties was likely to result in important insights about possible solutions.
EMPATHISE
User Interviews
I began at the Empathising stage. I interviewed five people who had varying degrees of experience of buying and/or selling. They included a first-time buyer, people who had previously bought or sold homes and individuals who were relocating or downsizing.
Synthesising the results was then undertaken to find similarities and interesting insights. Key ones were:
Stress is a factor - although most people highlighted frustration rather than stress.
Nobody likes Estate Agents.
Human contact is important - people like to speak on the phone or via email.
Visibility and communication during the process is poor.
The condition of the property being purchased is unknown until the survey.
Buyer/seller and chain status is controlled by Estate Agents.
Service Provider Interviews
As the project progressed, the Service Providers - Estate Agents, Solicitors, Financial Advisors, Lenders, HM Land Registry (HMLR), Surveyors and Local Authorities - also emerged as users in the process. It was necessary to conduct a set of research interviews with some of the Service Providers, specifically Estate Agents, Solicitors and Financial Advisors.
MARKET ANALYSIS
There are a number of digital solutions already available; from comprehensive property sites to online Estate Agents and Client Management Systems.
Online Property Search
This revolutionised the property market. The advent of sites such as Rightmove and Zoopla means 95% of people use the web to start their search.
Online Estate Agents and Conveyancers
Web-based Estate Agents have been around for ten years or more but have yet to make a significant market impact. The percentage of people buying and selling online is tiny at around 6.06%.
Conveyancer/Estate Agent/FA Client Management Systems
Estate Agents, Solicitors and Financial Advisors separately use a Client Management System to track their clients’ progress. Linking these could improve the buying/selling process enormously.
INDUSTRY RESEARCH
Thorough research of the buying/selling process and the main participants was carried out, including HMLR, the Financial Conduct Authority, Law Society Gazette and an online Estate Agent’s insights report.
The industry is practically screaming out for an overhaul yet there is no shortage of research available showing it has not succeeded in moving forward, despite such a great opportunity to create a user-focused solution.
DEFINE
Personas
Four personas were established from the user interviews, market and industry research and the empathy map.
Framing the design direction
The Persona of Michelle was chosen to develop into a point of view and then a narrative. This in turn became the user journey for the new product being developed. Michelle was the broadest persona out of the four and overlapped each of the others in several places, which made hers an ideal one to use.
The point of view reads:
A married working mother with a 6-year-old son is selling her flat and buying a house.
She is frustrated at the lack of communication and visibility of the process, and is worried about the escalating, unknown costs along the way.
BRAINSTORM
A brainstorming session was held as part of the Ideation phase. Post-it notes were used to create as many ideas as possible, ranging from artificial intelligence to more practical things like chain timeline views and digital signatures.
Three ideas were then selected to be taken forward into the concept stage and another two were retained as supporting ideas/features to form part of the overall solution.
Primary
Confirming the buyer and seller’s identities through an anti-fraud verification process.
Streamlining the information shared between the main parties.
Creating a Log Book for the property. Responsibility is transferred to the seller to ensure it is fit for sale.
Secondary
Looking at the linking of the main service parties in the process for a synced journey.
Giving visibility of the overall process.
NARRATIVE
A narrative was created to outline how the new user journey would flow. It was devised from the Point of View and the Brainstorm session. Using the Persona of Michelle and adding several scenarios, a timeline of touch points and interactions was outlined.
JOURNEY MAP
The narrative was worked into a journey map to illustrate the newly-redesigned user journey. It outlines the user goals, touch points and processes. It then shows how the HomeBook app could be used to address these processes in a more user-focused way.
DESIGN AIMS AND SCOPE
The primary aim was to develop an app focused on iOS for iPhones that could seamlessly navigate a user through the buying and/or selling process and keep them fully aware of journey progression.
The deliverables for the design stage are:
Concept sketches and initial ideation.
Information architecture of the overall concept.
A sitemap for the app.
User flows for the four main user journeys in the app.
A paper prototype for the Onboarding process.
Wireframes with a prototype to show established user journeys.
Hi-fidelity visual designs with prototype showing established user journeys.
A visual design UI Kit.
INFORMATION ARCHITECTURE
The app forms part of a bigger piece of Information Architecture involving several parties and linking to varying API sources. It comprises the user verification steps and pieces together all the properties that form the chain.
The flow below illustrates this overall concept. It shows a chain of three houses. At the top is the Chain View, which is visible to all parties. Underneath are the Log Books for the three properties being sold/purchased and the four users involved.
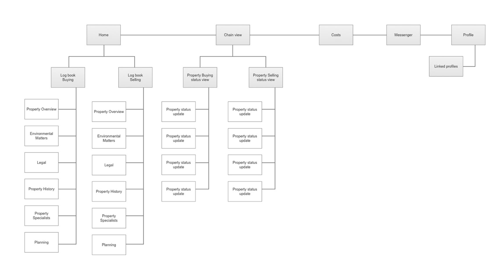
SITEMAP
The site structure needs to be thought out before wireframe production begins because it can help determine what templates and content need to be produced.
As illustrated below, the app will have a top level navigation consisting of five items. All app segments will be accessed from here. Below that only two more levels sit within the navigation hierarchy.
USER FLOWS AND WIREFRAMES
From the user journey and site mapping, four primary user flows were established.
Sign-up and Onboarding
Login
Chain View
Log book
LO-FIDELITY WIREFRAMES AND PROTOTYPE
The next stage was wireframing. The user flows were worked up into screens and a prototype was created. A set of scenarios was produced for testing the prototype on three users. Feedback was analysed and several changes were made to the design.
The prototype for the wireframes can be found here.
HI-FIDELITY DESIGNS AND PROTOTYPE
The next stage was the hi-fidelity design. The designs were worked up into a final prototype based on the wireframes which had been created following user testing. A style guide and set of interaction principles were also developed.
The final prototype can be found here.
UI Kit and Style Guide
Visual design style
The design needed to be a clean and attractive user interface that would not distract from the journey. It was important to use eye-catching iconography and friendly, clear copy. These considerations were noted during early testing.
DESIGN ITERATIONS
Home Page - ID Checks

Wireframe

Revised design
During testing of this screen, several people thought it was possible to click on the icons for more information. These actually serve to outline the three-step ID check process. The copy was tweaked to clarify this.
Log Book

Wireframe

Revised design
Several improvements were made to the screen design following user testing.
Despite being in red, the property alerts in the wireframes were not prominent enough. The visual design was subsequently changed to have a red background to make this feature stand out.
During testing, users were asked to add a solicitor to the journey. They went straight to the “Legal” section instead of “Property Specialists”. In the design, the label was changed to “Legal Matters” and icons were used to minimise any confusion.
Accordions

Wireframe

Revised design
During testing, users didn’t notice that some pages contained content housed within an accordion as it defaulted to open state. This meant they didn’t realise the sub-sections were organised under various titles. To remedy this in design, the accordions were changed to default to close state.
EVALUATION
Often fraught and clearly fragmented, the buying and selling process is difficult for the average person to navigate through or understand.
Through the user testing phases, it was established that the app is a simple and clear method of helping someone through this. The final prototype could be considered a Phase 1 proof of concept that could be used as a very good starting point for developing a fully-functional app.
Future Work
The project focused on a specific persona and aimed to improve the user journey for her scenario. The prototype proved this goal was achieved. The other personas also fit into the journeys established through this one, but there is definitely a need to investigate them in more detail and understand if anything has been missed or could be improved upon.
User Guide
A built-in Help section would be useful to all users but particularly a first-time buyer. More research would be needed to ascertain what information to add, where it should sit and whether it would need to be adjusted to the current structure.
Log Book
There needs to be further testing using the information contained within the Log Book.
I held a card-sorting exercise with an Estate Agent and a Solicitor, but a thorough investigation into this would be beneficial with the user base and other service providers.
Other Personas
Currently, you can only add one property to be bought or sold. But with development,
the app could serve several other persona types. A developer, perhaps, who has several properties being bought or sold or somebody who has an extensive property portfolio.
Service Providers
The service providers require more detailed investigation as they make up a set of personas in their own right. While they have a lot of interaction with users of the app, they would utilise the product quite differently in their own environments.
They are unlikely to use the app interface to communicate their updates so more research is needed into how it can be integrated with their current workflows and a technical solution found. One possibility might be to link it to a virtual assistant within the workplace, such as Google Mini or Alexa. A storyboard of this example can be found below: